With electric power, many of the design limits once dictated by engine size and layout no longer apply. Kawasaki appears keen to take advantage of that freedom. A newly revealed patent outlines a flexible chassis concept designed to accommodate a range of electric powertrains without major structural changes.
The drawings show a motorcycle closely resembling the brand’s existing Kawasaki Z e-1 and Kawasaki Ninja e-1. It uses a straightforward steel trellis frame, with a box-shaped casing between the rails to house removable battery packs. The motor and transmission unit sit just ahead of the swingarm pivot, a layout already familiar from Kawasaki’s current electric offerings.

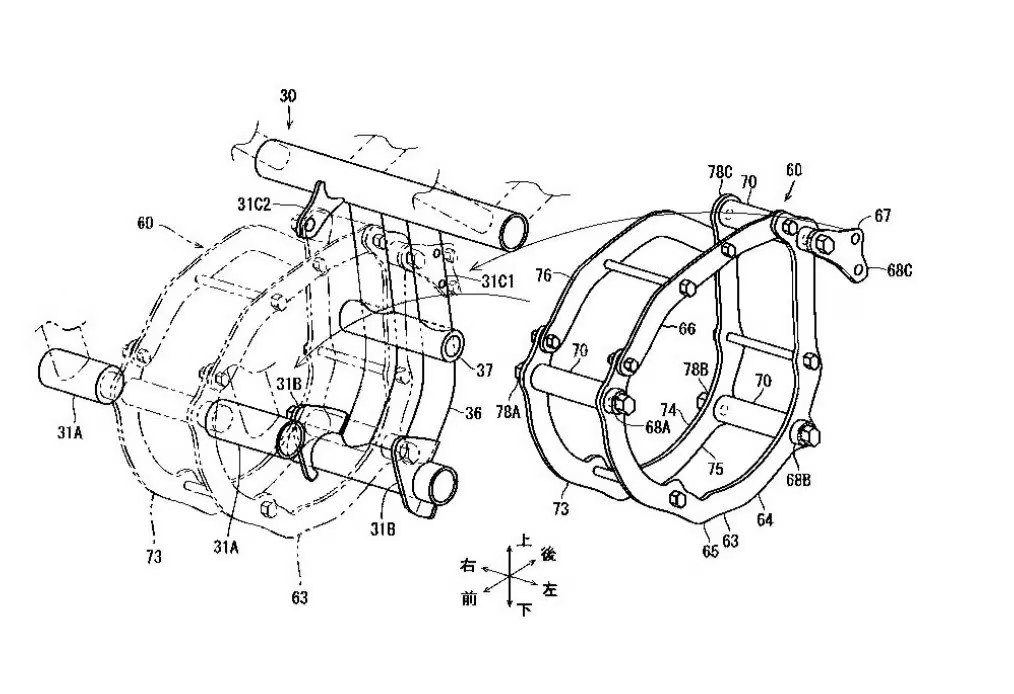
The key difference lies in how the motor is mounted. On the production bikes, the cast alloy motor casing bolts directly to the main frame. In the patent, however, Kawasaki introduces an intermediate subframe positioned between the fixed engine mounts and the motor/transmission unit.
This subframe is split into separate upper and lower sections. Each section can be swapped or reshaped to suit different motor types, effectively creating adjustable mounting points. That means multiple motor configurations could be used on the same base chassis, with only minor changes to this smaller attachment piece rather than the larger, more expensive main frame.
According to the patent, this approach allows “different types of motor units” to be fitted without major redesign work. In practical terms, it opens the door to multiple performance levels, or even different model variants, built around a shared structural platform.

The advantages are largely commercial. Greater parts sharing improves economies of scale. Production becomes simpler. Research and development costs are reduced because the core frame does not need to be re-engineered for every new motor specification.
Given that high pricing remains one of the biggest barriers to wider electric motorcycle adoption, cost-saving innovations like this could prove significant. If manufacturers can reduce development and manufacturing expenses, it may finally allow electric models to compete more directly with combustion equivalents on price, a crucial step if they are to gain meaningful traction in the mainstream two-wheeler market.















